SAM Economic Models: Multiple Construction Years

Multiple Construction Years example web interface link

GEOPHIRES SAM Economic Models support multi-year construction timelines to deliver accurate, time-adjusted financial metrics, including LCOE, IRR and NPV for projects with extended development periods. This feature models the pre-revenue phase to capture the real-world economic impact of capital deployment timing, inflation, royalty supplemental costs (such as option payments or land leases), and Interest During Construction (IDC). This ensures that key investment decision metrics correctly reflect the time value of money leading up to the Commercial Operation Date (COD).

To enable this feature, set the Construction Years parameter to the desired duration (e.g., 3). The spending profile is defined by the Construction CAPEX Schedule, which allocates a percentage of the Overnight Capital Cost to each pre-revenue year. Users can further refine the financing model using Bond Financing Start Year to delay debt drawdowns (funding early years purely with equity) and adjust Inflation Rate During Construction or Inflated Bond Interest Rate During Construction to match specific market conditions.

Construction Cash Flows

Multiple Construction Years example cash flow CSV: example_SAM-single-owner-PPA-5_cash-flow.csv

The CONSTRUCTION cash flow category displays detailed financial movements during the pre-operational phase. Construction-specific line items are suffixed with [construction]. Construction years are indexed relative to the first year of operations (Year 1). A project with three construction years will have cash flows in Year -2, Year -1 and Year 0. A project with seven construction years, as in the example below, will start in Year -6.

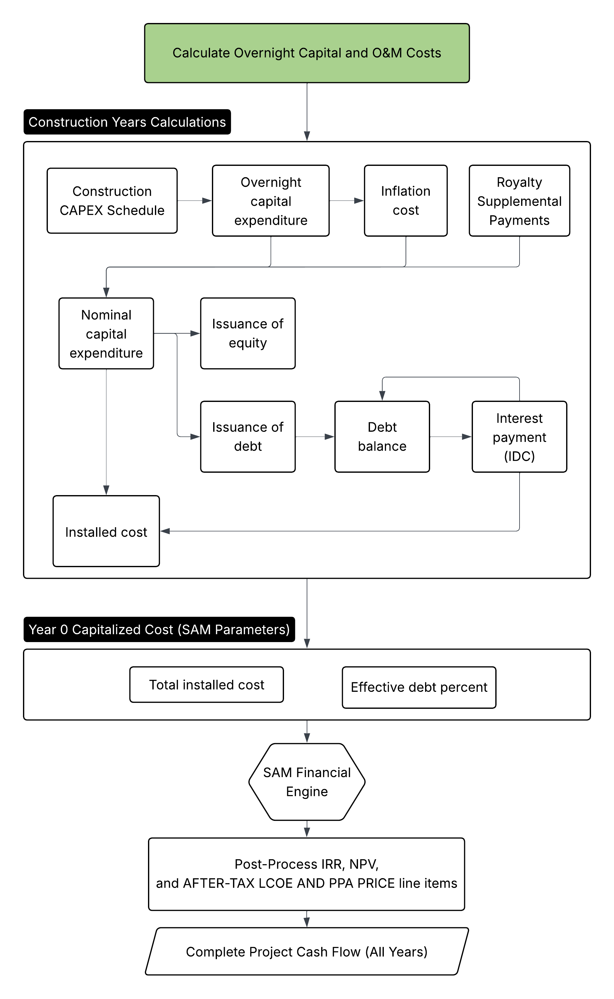
Construction Years Calculations

For each construction year, the CONSTRUCTION cash flow is calculated as follows:

  1. CAPEX Deployment: GEOPHIRES calculates Overnight capital expenditure [construction] as a percentage of the total Overnight Capital Cost based on the Construction CAPEX Schedule.

  2. Inflation: An inflation adder is calculated using Inflation Rate During Construction and added to the overnight cost to yield Nominal capital expenditure [construction].

  3. Royalty Supplemental Costs: Any Royalty Supplemental Payments[1] scheduled during the construction phase are applied as an additional capital cost for the year. This ensures that pre-revenue site control costs (such as option payments or land leases) are properly capitalized into the project basis.

  4. Debt & Equity Draws: Costs are covered by issuance of equity and debt based on Fraction of Investment in Bonds. Debt financing can be delayed by specifying Bond Financing Start Year. Years prior to this threshold are financed 100% by equity.

  5. IDC (Interest During Construction): Interest on the accumulated debt balance is calculated using Inflated Bond Interest Rate During Construction. This interest is capitalized (added to Debt balance [construction]) rather than paid out as cash.

  6. Annual Installed Cost: The annual Installed cost [construction] is the sum of Nominal capital expenditure [construction] and Debt interest payment [construction] (capitalized IDC).

Operational Years (SAM Integration)

At the end of the construction phase, total installed cost and effective debt percentage are passed to the SAM financial engine. This ensures the operational model starts with the correct depreciation basis and loan principal. Annual Installed cost [construction] values are summed to calculate the total installed cost that is passed to SAM (total_installed_cost). Issuance of equity [construction] and Issuance of debt [construction] are summed to compute an effective debt:equity ratio that is passed to SAM (debt_percent).

Post-Processing (Timeline-adjusted Metrics)

After SAM computes the operational cash flows, GEOPHIRES merges the construction phase and operational phase net cash flows. It then post-processes applicable line items to calculate timeline-adjusted project-level metrics, as described below.

Standard SAM line items that are not subject to post-processing, such as Cash flow from investing activities ($) and Total pre-tax returns ($), reflect the capitalized equivalent basis at Year 0, displaying no values during the pre-revenue construction period.

IRR and NPV

The merged After-tax net cash flow ($) row represents the complete project lifecycle:

  • Years -N to 0: Contains After-tax net cash flow [construction] ($) (equity outflows).

  • Years 1+: Contains Total after-tax returns ($) from operations.

After-tax cumulative IRR (%) and After-tax cumulative NPV ($) are re-calculated based on this unified cash flow stream to account for the time value of money during the construction delay.

The corresponding result case report metrics (After-tax IRR and Project NPV) reflect this adjustment, as do other relevant case report metrics including Project VIR=PI=PIR and Project MOIC.

After-tax LCOE and PPA Price

Line items in the AFTER-TAX LCOE AND PPA PRICE category are post-processed to yield timeline-adjusted LCOE and LPPA.

The result case report LCOE metric (Electricity breakeven price) reflects the post-processed LCOE Levelized cost of energy nominal (cents/kWh) value.


See also SAM Economic Models documentation.